1、文獻查證
1. 病因:水腫是指,人體皮下與血管外的間隙中,有異常的組織間液堆積,進而引起腫脹。典型的症狀是,以手指按壓腫脹部位時,皮膚會出現凹陷,需要過一段時間才會恢復。水腫可能影響全身的任何部位,但還是以手掌、手臂、腿部、腳踝、腳掌等四肢部位較為常見。
判定水腫的方式,可以指腹按壓水腫部位,通常以小腿脛骨或腳踝來做測試。在按壓5-10秒後,當指腹離開皮膚表面後,觀察按壓處的恢復情況。正常狀態下,按壓處會立即恢復原狀,反之則代表有水腫的情形。
2. 臨床症狀:
l 局部的水腫:單腳水腫常是因靜脈曲張、蜂窩組織炎、下肢靜脈栓塞等問題;而長途飛行後的下肢腫脹,則是因久坐不動,靜脈回流變差所造成的,通常和其他器官沒有關係。
l 腎臟:若是腎病症候群引起水腫,尿液會有泡泡存在。因為大量蛋白質從尿液排泄出去,血液中蛋白質太低。還有一種是嚴重的腎功能衰退,水分和鹽分沒辦法排出,也會引起水腫。
l 肝臟:主要是肝硬化,血清白蛋白太低所致。若是肝硬化造成的下肢水腫,常會合併腹水(肚子大大的)、黃疸等症狀出現。
l 心臟:心臟衰竭造成靜脈回流變差導致的水腫,走路、爬樓梯會喘、呼吸困難。
l 荷爾蒙:有些女性的水腫隨著月經週期改變,就會有週期性水腫,或者服用避孕藥、注射排卵藥物,都有可能。
l 藥物:某些降血壓藥物,消炎止痛劑,有可能引起水腫副作用,或者一些雞尾酒減肥藥物中含有利尿劑,若停用時會有水腫,體重增加。
l 不明原因或體質性的水腫:女性居多,特點是早上好好的,一到下午或晚上下肢腫脹,上下午的體重可以相差一公斤以上。檢驗結果和身體檢查都正常,排除上面幾種原因後,才會將問題歸為體質性水腫。
3. 治療方式:如果是肝、心、腎等器官疾病導致水腫,先治療原來疾病才是最重要的。而藥物副作用引起的水腫,調整藥物或加一點輕劑量的利尿劑就可以改善,若是體質性水腫,則多半不需要治療,僅需要做一些生活上的調整。
4. 照護措施:飲食吃得清淡些,因為吃太鹹,食物中的鈉會讓水分滯留體內。睡覺前可將小腿抬高、平日可穿彈性襪。
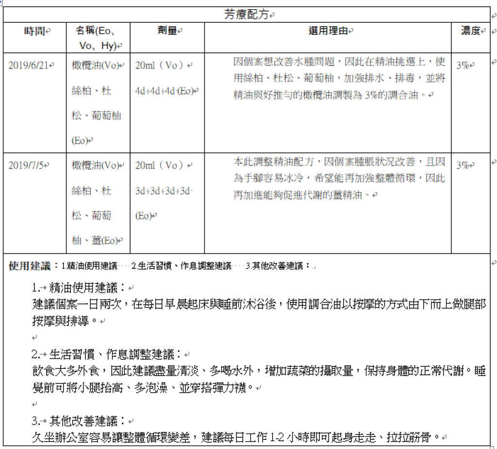
2、芳療措施

3、芳療評值
4、個案回饋