1.文獻查證
1.病因
便秘的成因
l 日常飲食纖維攝取量不足
l 沒有飲足夠流質飲品
l 服用某些藥物,例如抗抑鬱藥物、鈣或鐵補充劑或鎮痛劑(如可待因或嗎啡)
l 缺乏運動
l 害怕上廁所,例如因為害怕別人看到或聽到
l 壓力或抑鬱
l 妊娠,每 10名孕婦當中約 4人有便秘問題
便秘亦可能是某些疾病引致,例如:
n 腸易激綜合症(IrritableBowelSyndrome)
n 炎症腸道疾病(InflammatoryBowelDisease)(局部迴腸病或潰瘍性結腸炎)
n 肛門痛症,例如痔瘡、肛裂或分娩後肛裂
n 神經系統疾病,例如柏金遜症及多發性硬化症
n 脊髓受傷
n 直腸或大腸癌
n 甲狀腺功能減退(UnderACtiveThyroid)
2.臨床症狀
u 排便時費力
u 有排便不清感覺
u 大便幼小、質硬及/或呈塊狀
u 每星期排便少於三次
u 腹部疼痛或不適
3.治療方式
患者可採取多種方法紓緩輕微的便秘徵狀
(I) 自我護療
日常飲食必須多吃纖維預防便秘。非水溶性纖維可吸收水份及增大腸內廢物的體積,促進已消化食物在腸道蠕動。只有來自植物的食品蘊含非水溶性纖維。以下是一些纖維質豐富的食物:
n 水果
n 蔬菜
n 全麥穀類早餐
n 全麥麵包
n 糙米
n 麥糠
水溶性纖維如燕麥和豆類亦有助降低血膽固醇
專家建議所有人每日進食五份蔬果,這可大幅提升日常飲食的纖維量,改善便秘徵狀,同時預防其他疾病,包括心臟病及某些癌症。此外,在食物上灑一些麥糠也是增加纖維攝取量的好方法。
假如現時的纖維攝取量偏低,應慢慢逐漸增加,以免引致胃脹氣和放屁。開始進食纖維後,或需時四星期才可見顯著效用,所以即使便秘徵狀沒有即時改善,也應繼續多進食纖維。
此外也要多喝水或飲品,特別是進食的纖維量增多,更應多喝水和飲品。改變飲食習慣或分量之前,應先諮詢醫生。
勤做運動亦有助紓緩便秘不適。
(II) 藥物治療
假如調節生活習慣也不能解決便秘問題,醫生或會建議使用通便劑。可以紓緩便秘的通便劑有多種,患者可能需要結合多種來減輕徵狀。
大便成形劑(Bulk-formingLaxatives)(卵葉車前草果殼、甲基纖維素及胖大海)。如日常無法多進食纖維,便建議採用大便成形劑。服用這類藥物每日最少喝兩公升水或飲品。大便成形劑蘊含一種纖維,可令腸道內的糞便增加,直至積聚到一定程度,刺激腸道肌肉蠕動排出大便。這種藥物或需數天才開始發揮效用。
滲透性通便劑(OsmoticLaxatives) (聚乙二醇或乳果糖)。這類藥物可增加腸道內水份,令大便軟化,易於排出。這種藥物需時數天才開始發揮效用,服用時必須多喝水。
刺激性通便劑(StimulantLaxatives)(番瀉葉或比沙可啶)。這類藥物可刺激腸道,增加收縮的頻密度和力度,藥效比其他通便劑更快,晚上服用翌日早上便可能排便。刺激性通便劑或會引起腹痛。
一般而言,通便劑只宜偶然使用,排便回復正常後應注意均衡飲食,多喝水和飲品,以及多進食纖維,令排便有規律。
通便劑成藥可在藥房購買,毋須處方,但試用通便劑紓緩便秘之前建議先請教醫生,看看是否有其他不用依賴藥物的方法減輕徵狀。服藥前應細閱隨附的病人須知指示,如有疑問請諮詢藥劑師。
4.照護措施
l 大便習慣訓練:
排便訓練可改善便秘,最好排便時間為早餐後,可於早上飲用大量開水後坐在馬桶上,每次 5-10
分鐘,養成定時排便習慣。
l 腹部按摩:
身體略向前傾並依結腸解剖位置,以手指順時鐘方向給予腹部按摩,每星期五次,每次 15-20 分鐘,可增加腸胃蠕動次數,促進排便(有腹部阻塞、腹部腫瘤、腹部外科手術或放射線治療等,不適合進行腹部按摩)。
l 規律運動:
每日步行二十分鐘以上,養成運動的習慣,適度的運動可讓腹部運動,進而促進腸胃道蠕動,以減少便秘。
l 增加纖維素攝取:
增加糞便的體積、軟化糞便及增加腸蠕動次數,而富含高纖維素的蔬果有:燕麥、李子乾、杏子、豆類、芹菜、甘藍菜、南瓜、桃子、蘋果、柳丁、香蕉等;市售燕麥片製品也是合適的選擇之一,1公克的纖維(約一塊餅乾重量)可增加 20倍的糞便量,可讓糞便比較濕潤柔軟且量多,易於排出,可預防或紓解便秘(發生腹脹、腸胃脹氣時,攝取量需限制;腸阻塞及巨結腸症者,避免攝取高纖維食物)。
l 補充益生菌:
增加腸道微生物體,如:嗜酸性乳酸菌及比菲德氏菌,可增加腸蠕動。
補充膳食纖維、果寡糖,可幫助益菌生長,產生有機酸物質刺激腸道蠕動使糞便性質變軟,植物性食物富含者如:洋蔥、全穀類、菇類食物。
l 避免刺激性食物,如:油炸食物與酒精性飲料等。
每天攝取 1500-2000cc以上的水份(在不限水的情形下),可增加腸道的蠕動,且纖維結合水分,增加糞便體積、軟化糞便及減少腸道排便時間。
l 放鬆心情及保持情緒愉快。
儘量避免自行至藥房買軟便劑或瀉藥,也應避免長期使用通便劑,以免造成對藥物的依賴。可裝置坐式免治馬桶,每天固定時間坐於馬桶上以沖水刺激肛門,促使肛門擴約肌收縮進而排便。
l 如症狀未改善,應至醫院求診。
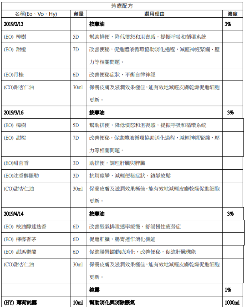
2.芳療措施

3.芳療評值
4.個案回饋
|
個案⽤油狀況 |
|
⽤油時的感覺: 在每天洗熱⽔澡後段時使⽤油按摩下腹部,使⽤時感覺到精油的香氣很舒服,但按摩精油質地較為油膩,因此如果沒有稍微⽤清潔劑清洗下,可能下腹部會略感油膩,⽽且可能也會沾到衣服,因此使⽤精油過後會稍微清洗掉,內⼼會覺得這樣是不是會造成調理效果不佳. |
|
⽤油後的整體感覺: 過去幾年都受早衰⽽產⽣之更年期症狀影響,因此⾝體時常感到很熱,既使在寒冷的冬天仍會感到很燥熱 (但四肢依舊維持冰冷),尤其在炎熱的夏天更是感到不舒服,在每天使⽤精油後⼀週,就可以發現忽然 ⾝體燥熱的現象⼤幅減少,約2-3週後就不再感受到燥熱現象.在使⽤同⼀配⽅兩罐之後,有⼀兩次微微地感到燥熱,第三罐使⽤不同,感覺⾝體在兩罐同配⽅後會產⽣耐受性. |
|
個案對芳療師之建議與感想: 覺得很神奇是這次參加芳療的感想,因為⾝體很快就能感受到改善,尤其⾝體不舒服的燥熱感明顯改善.同時,芳療師提供夏天噴霧精油配⽅,能使在炎熱的⼾外活動時,快速降溫且香氣能快速舒緩煩燥情緒,雙管⿑下有期顯著效果.唯⼀建議是按摩油質地較為油膩,塗抹後⼀定要清洗,否則有些不適. |