1、文獻查證
1. 病因
青春痘又名痤瘡,是一種毛囊皮脂腺發炎的疾病,當毛囊開口過度角化,加上皮脂腺分泌旺盛,導致過多的皮脂堆積在毛孔,此時若伴隨細菌大量繁殖,就會導致毛囊發炎,形成痤瘡。此疾病可在各年齡層發生,經流行病學調查顯示,在 12~24 歲的青少年中,發病率高達 80%以上,即使在25 歲以上的青年人群中,男女發病率也分别高達 54%和 40%。痤瘡的病灶多出現在臉部、頸部、耳朵、胸部、背部或肩部。
依嚴重程度不同可分為:
(1)輕度:如粉刺、萎縮性痤瘡,屬非發炎性
(2)中度:如丘疹、膿皰、結節型痤瘡,屬發炎性
(3)重度:囊腫型痤瘡、聚合性痤瘡或瘢痕樣病灶,通常痊癒之後皮膚會有疤痕及色素沉澱的問題。
2. 臨床症狀
青春痘發生的原因為皮脂腺過度分泌,過多的皮脂累積在毛囊內部和毛囊內的脫落的角質細胞混合形成粉刺,粉刺會阻塞毛囊口,毛囊中的皮脂在排出的過程中,若被皮膚表層老化不良的角質細胞所堵塞,無法正常代謝脫落,會使得毛囊開口完全阻塞,油脂回堵到毛囊中,此時皮脂腺繼續分泌,使得毛囊持續腫脹變大,此時的毛囊環境有利於細菌繁衍,導致發炎狀況,若未善加處裡則會可能持續惡化為膿皰和囊腫。
除了一般的痤瘡以外,還有少部分的人是因為內分泌問題、遺傳性疾病、藥物使用、環境暴露或不適當的化妝品使用等等,而以痤瘡作為其臨床表現。
另外,臨床上也有一些皮膚疾病之表現會讓人誤以為是痤瘡,例如丘疹膿皰型酒糟(papulopustular rosACea)、皮膚 蠕 形 蟎 蟲 毛 囊 炎 (Demodexfolliculitis)、糠秕孢子菌性毛囊炎(Pityrosporum folliculitis)、結節性硬化症(Tuberoussclerosis)、顏面播散性粟粒性狼瘡(lupus miliaris disseminatus fACiei)等等,這些都需要經由皮膚科醫師來做鑑別診斷,有正確的診斷才能對症下藥,治療這些不同原因所引起的皮膚疾病。
青春痘的形成原因
(1) 皮脂腺分泌增加:與個人體質、情緒、飲食、荷爾蒙變化(皮膚中雄性激素誘發皮脂腺增生並加重毛囊角質化)、藥物(如類固醇)使用等因素有關。
(2) 毛細孔阻塞:與個人清潔習慣有關,尤其是成年女性,應考慮是否為保養品或化妝品堵塞毛孔。
(3) 痤瘡桿菌:此細菌會分泌酵素,把皮脂腺所產生的中性脂肪酸分解成游離脂肪酸,這些游離脂肪酸會滲入真皮層引起發炎反應,使痤瘡惡化。
(4) 發炎及免疫反應:白血球聚集於發炎部位使局部出現發紅、腫痛或腫脹感。
3. 治療方式
(1)治療藥物一般有外用與口服兩種劑型
外用劑型:過氧化苯甲醯、水楊酸、壬二酸、維生素A酸、抗生素
過氧化苯甲醯(Benzoyl peroxide):屬於氧化劑,殺菌力強,且無抗藥性問題。
水楊酸、壬二酸:主要用於去角質。
口服劑型:維生素A酸、抗生素、賀爾蒙
維生素A酸:促使皮脂腺萎縮、殺菌、抗發炎效果三合一。效果最強,屬最後一線療法,非不得已不輕易使用。
療程視病患嚴重程度,從4週到半年以上不等。各類處方藥需遵照醫囑使用。
(2)抗生素療法:以抗生素來殺死皮脂腺中的痤瘡丙酸桿菌,使其無法分解三酸甘油脂成脂肪酸,進而減少發炎反應;第一線通常使用四環素類抗生素(例如:四環黴素、去氧羥四環素、米諾環素),如產生抗藥性則使用第二線克林黴素(Clindamycin)類,再有抗藥性則使用第三線磺胺(Baktar)類藥物。
(3)激素療法:適用於以成年女性為主的亞型,通常使用SpironolACtone類利尿劑、口服避孕藥以調整體內失調的激素,此療法不建議男性患者使用,否則易導致男性女乳症等副作用,療程通常都要持續半年以上。
(4)異維A酸(isotretinoin) :異維A酸可以促使皮脂腺萎縮,從最根本治療痤瘡,並且有殺菌、抗發炎等效果,不過皮脂腺萎縮屬於不可逆的過程,故雖然效果最強,但屬最後一線療法,非不得已不輕易使用。
(5)病灶內糖皮質激素(Intralesional Glucocorticoids)(俗稱「痘痘針」):在病灶處直接注射病灶內糖皮質激素(類固醇類藥物),可以快速緩解患處的發炎反應。
4. 照護措施
(1)維持充足睡眠、保持情緒穩定、少吃高脂肪、高卡路里甜食及刺激性的食物,多吃清淡的飲食。
(2)增加水分攝取(每日攝取至少2000CC),減少皮脂腺分泌。
(3)養成每周固定運動習慣,促進循環。
(4)使用中性溫和洗面乳,避免過度清潔,造成皮膚表面脂質減少,分泌更多油脂,導致已阻塞的毛囊皮脂腺形成粉刺或加重損傷。
(5)慎選皮膚及頭髮使用產品,包含化妝品、防曬用品和滋潤面霜等,且使用後每日確實執行卸妝程序,以免髒汙聚積於毛孔,進而感染。
(6)若痤瘡已形成,應避免用手去摳或擠痤瘡患處,造成皮膚損壞或疤痕產生,容易導致感染情況加重。
(7)痤瘡治療需要數週至幾個月才會痊癒,必須從開始時就不間斷的治療,可依醫囑使用藥物,有效地抑制痤瘡桿菌,不可任意中斷治療。
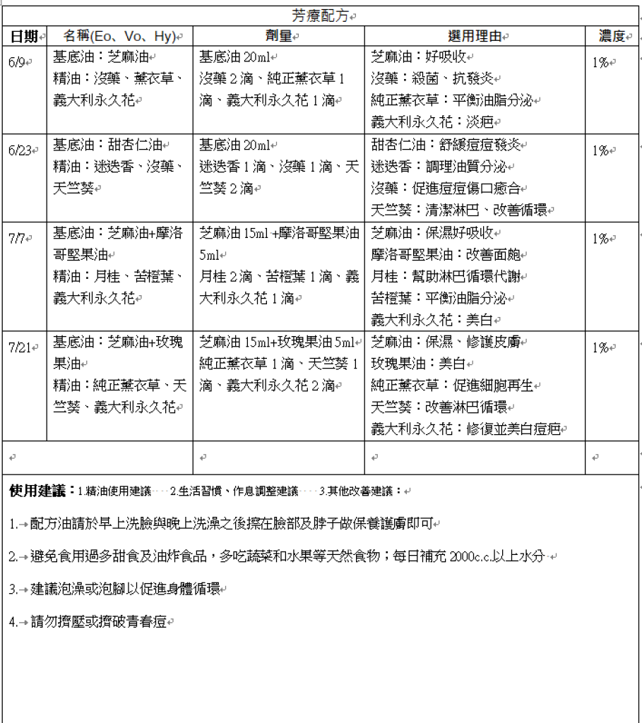
2、芳療措施

3、芳療評值
4、個案回饋