雖然課程中老師在精油個論及循環系統的部分都有分享個人水腫症狀的案例及精油配方,提供了我在個案芳療措施及調製配方時參考的方向,我仍對於水腫症狀相對陌生一些。這次的個案工作忙碌,加上幾乎每個月都需要到國外出差1-3週不等,因此較無法嚴謹控制每個配方使用的天數及配方之間休息停用的時間,且個案常常亦無法配合其他建議的照護措施,如抬腿、按摩或是控制食物來源及種類,就生理症狀改善而言就沒有其他個案來的明顯。 然而,可能因為個案本身有接觸頌缽音療(自然療法其中一種),更加注重心靈層面的感受,所以在追蹤的過程中可以感覺到個案對我的信任感相當足夠,對於我所提供的配方也全然信任、不管配方如何調整都滿能夠接受的,心情上也因為有芳療的陪伴感到比較輕鬆舒緩。此外,不同於其他個案的回饋,個案提到在使用配方的當下比較能察覺到身體的不適,同時又感覺因為精油的幫助而讓身體的不適感不那麼嚴重。透過芳療而增加自我察覺、自我觀照的敏銳度,是我沒有預期到的。過去我總覺得需要透過許多的練習和具備相關基礎知識,比較有可能開啟認識自己的那扇門,但個案藉著芳療作為媒介,能感受到自身細微的變化,讓我感到驚訝且興奮。芳療可以帶來超越生理層面的正向能量,確實體現在個案身上,即使是到療程後期才出現的、看似很微小的感受,但對我來說是做此次個案很珍貴的體驗。
文獻查證
1. 病因
水腫成因1:生活習慣、飲食習慣導致水腫 血液或淋巴循環不良、營養不良、血漿蛋白低下、腎臟和內分泌調節紊亂等,有可能引發水腫,具體如下:
(1)鹽分攝取過多 即食食品如泡麵、罐頭食品等,都含有非常多的鹽分,如果吃太多這類食品,很可能會造成水腫,請盡量避免這類食品。
(2)長時間維持同樣的姿勢 無論是坐著或站著,長時間保持同樣的姿勢會讓水分累積。像是晚上足部水腫就是受到重力影響,水分聚積在足部;早上起床的臉部水腫是重力讓水分均等分配到全身所導致。
(3)寒冷、血液循環不良 寒冷、血液循環不良也會讓水分容易累積,不容易被血液帶走而導致水腫。 (4)運動量不足、新陳代謝低下 運動量不足、新陳代謝低下,血液循環相對變得不良,就會引發水腫。
(5)荷爾蒙影響 荷爾蒙變化也會造成水腫,如月經來前一周,黃體素分泌增加,連帶讓新陳代謝降低,體內的廢物、水分也變多,造成水腫。
(6)維生素、礦物質不足 維生素、礦物質不足,特別是缺乏鉀,鈣,鎂等,都容易造成水腫,補充鉀可以吃香蕉、番茄、芭樂、芹菜、奇異果等。補充鈣可以吃堅果、綠色蔬菜、紫菜等。補充鎂可以吃木耳、豆腐、乳製品等,這些礦物質除了消水腫之外還能預防高血壓。 而女性又比男性容易水腫,因為女性肌肉通常比男性要少,基礎代謝率也就較差,這會讓足部血液回歸心臟變得困難,容易導致足部或腳部水腫。
水腫成因2:疾病及藥物副作用導致水腫
身體器官的疾病也會造成水腫:
(1)腎臟疾病
腎臟負責將身體多餘水分透過尿液排出,若是腎臟不好,這個過程出了問題,會導致水分累積在體內,造成水腫。腎炎、腎癌、腎衰竭等腎臟疾病,都可能會造成水腫。
(2)心臟疾病
心臟負責將血液輸送到全身,若是心臟不夠強壯,會讓血液不容易回到心臟,導致水腫,還會因為上面提的到腎臟缺乏血液,導致排尿量減少,更容易發生水腫。心臟衰竭(資料2、3)、高血壓性心臟病等心臟疾病,都有可能發生水腫。
(3)肝臟疾病
肝臟疾病使肝功能不足,無法合成足夠的蛋白質,也會引發水腫。如急性肝炎、肝硬化等疾病都可能造成水腫。另外,肝癌腫瘤壓迫下腔靜脈也會使血液無法回流,造成水腫。
(4)甲狀腺機能低下 甲狀腺機能低下也會造成水腫,其他症狀還有肥胖、心跳變慢、腹脹、便秘、生理期紊亂、皮膚乾燥粗糙、嗜睡、智力及記憶力減退、反應變慢等。
(5)藥物副作用 部分止痛藥、降血壓藥也會有造成水腫的副作用。
(6)特發性水腫 葉慧昌中醫診所醫師葉慧昌曾在文章中指出,特發性水腫多發於中年女性,是一種長期、反覆發生的水腫,並在月經前後加重,與氣溫、疲勞、情緒有關,患者大多壓力大、容易緊張,賀爾蒙分泌紊亂,使肝臟吸住較多水分與鹽分,導致水腫。
(7)血管性水腫 血管性水腫是由蕁麻疹引起的,蕁麻疹的症狀若發生在深層真皮與皮下組織部位血管,會造成皮膚腫脹,這個現象就稱為血管性水腫,有時會發生在生殖器、四肢上,若發生在喉嚨,則患者可能會有胸悶、呼吸困難等症狀。
2. 臨床症狀
水腫的症狀就是身體局部出現腫脹,患處可能出現在身體的任何部位,而腫脹的症狀包括
: (1)身體的局部部位比之前看上去要腫大
(2)腫脹部位失去彈性,下壓後凹陷處恢復緩慢
(3)體重增加
(4)腫脹部位看起來有拉伸感或緊繃,皮膚有光澤
(5)患處有輕微疼痛或痠痛感
(6)四肢不靈活
3. 治療方式
水腫患者若能找到致病原因,應做針對性治療。在腎病症候群或肝硬化合併有腹水、下肢水腫者,若血中白蛋白濃度<2.5 mg/dL,可考慮注射白蛋白。 有時還是要對水腫做症狀治療,設法減少細胞外水分,做法為限制鈉攝取或給與利尿劑。常用的利尿劑可分作用於亨利氏環之利尿劑 (例如fuRosemide, bumetanide)、thiazide 類利尿劑 (例如chlorothiazide, hydrochlorothiazide)與留鉀類利尿劑(例如 spironolACtone)等幾類,這些藥物都可抑制鈉離子在腎小管內的再吸收(但作用位置不同),增加鈉鹽與水分的排出,必要時亦可合併使用不同類別的利尿劑。 由心臟或腎臟疾病引起的水腫,可以作用於亨利氏環之利尿劑(每天口服fuRosemide 40mg)治療,由肝硬化所引起的腹水與下肢水腫可使用spironolACtone(由每天50mg開始)合併fuRosemide(由每天40mg 開始)。靜脈機能不全只有在保守性治療無效後才以利尿劑治療,應少量、短期使用。深部靜脈栓塞、淋巴水腫、脂性水腫通常不使用利尿劑。利尿劑之副作用有電解質不平衡、血容積過低、脫水。
4. 照護措施
(1) 運動消水腫: 下肢循環變差的主因就是久坐不動,運動可以幫助血液循環,效果比按摩好上數倍,不論是走路、慢跑、游泳、騎腳踏車或其他有氧運動,對消水腫都有很大幫助。
(2) 限鹽: 正常人的水腫是身體局部水分滯留的結果,一旦限制飲水量,身體反而會啟動儲水機制,結果停留在體內的水更難排出。限鹽才是最重要的,因為鹽巴中的鈉離子會讓水分滯留,當體內鈉含量太高就可能水腫。
(3) 排水食物: 想消除水腫,不妨多吃有利排水的食物(如西瓜、冬瓜,或煮綠豆、紅豆、薏仁、茯苓、四神湯),也可以多吃香蕉、蔬菜等含鉀高的食物,因為鉀離子具有排水功能。切記不要亂吃利尿劑,因為停藥後會復發,甚至更容易發生水腫。 (4) 穴道按摩: 穴道按摩也有消水腫的功效,可嘗試按壓以下6種穴道,可緩解水腫問題。
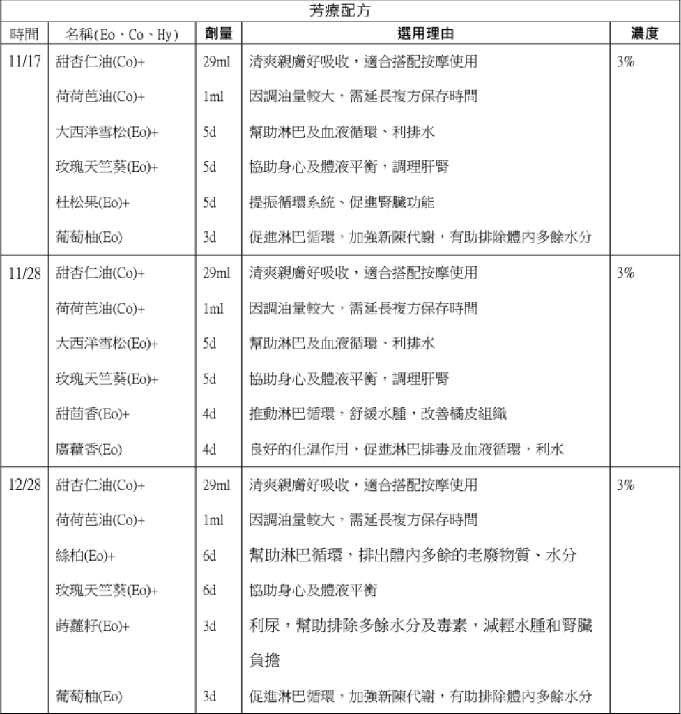
芳療措施

使用建議:
1. 每日早晚將調配之精油複方滴於手掌,輕輕搓熱後,塗抹於下四肢及其他局部水腫的位置,並且搭配按摩至少10-15分鐘。按摩力道輕柔,按摩由遠心端往近心端單一方向操作即可。 除此之外,可按摩穴位,針對下肢水腫的穴位如足山里穴、委中穴、三陰交穴等,針對全身性水腫的穴位則是水分穴、豐隆穴、承山穴。
2. 睡前抬腿10鐘,促進下肢循環:抬腿時,身體各部位的高度為:腳踝>小腿>大腿>心臟, 每次抬腿約10分鐘即可。
3. 飲食上盡量避免重鹹/重口味、加工食品、生冷食物及較難消化的食物,以維持體內水分良好代謝的速度;適量攝取富含鉀離子的食物(如菠菜、綠花椰菜、芹菜、葡萄柚、香蕉等等),可幫助排出體內過多的鈉離子,維持體液平衡,亦可多食用祛濕利水的食物(如薏仁、紅豆、冬瓜、小黃瓜...等);適當攝取水份(每日攝取量:至少達到體重(kg)*30cc)。
4. 適量從事提高代謝的運動,例如有氧運動及肌力運動,以及改善循環不良的運動,例如瑜珈、 伸展(建議頻率為一週至少2-3次,單次30分鐘以上),日常多活動、盡量避免久坐久站。
5. 有空可多泡腳或泡澡,浸泡在比體溫還高的溫熱水時,可以促進全身血液循環,身體的老廢物質、毒素藉由汗水排出,同時水壓也能刺激淋巴代謝活躍,以改善水腫情形。泡澡時間約1030分鐘,視個人身體狀況而定,當額頭、後背微微發汗就應停止。
芳療評值
個案回饋