個案在回饋時主訴提到想改善內分泌失調與慢性疲勞,但其實當初第⼀次個案訪談時有協議主要以⾃律神經失調⽅向調整,因為第⼀次⾯談時就有提到很多綜合性的⾝體不適;幾個比較明顯的症狀,包含平時壓⼒⼤會感到耳鳴;暈眩感;月經不準時;內心感到不踏實,有飄浮感;肌肉緊繃容物落診;白天精神疲勞的症狀。 查詢資料後,也覺得確實符合自律神經失調的全身性症狀。
這次調油前,有給個案做精油抓週,個案分別抓到
1. 甜橙
2. 德國洋甘菊
3. 葡萄柚
依照抓週的結果,有跟個案聊了⼀些家庭和諧的問題,得知個案⼀直很希望可以修補與⽗親的關係,但是現階段無法主動跨出對話的⼀步。
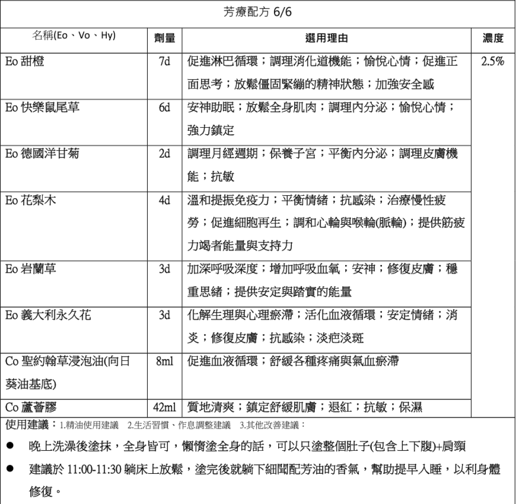
綜合評估後,芳療調理方向,我以睡前放鬆、化解身心瘀滯、加強著地感、溫和促進循環方向調配本次的配方。 每次的配方也都會加入個案精油抓周抓到的精油。
針對這次的個案,覺得比較可惜的是,在首次評估時,因有太多狀況想要改善,難以決定要以哪個症狀為主要改善方向,導致療程目的寫得很凌亂,談了很久才很綜合性的以自律神經失調為主要方向調理。我個人在準備調油的過程中,覺得要考慮到的層面很多。
幸好在最後有跟個案協議好,會以從晚上睡眠改善為主要方向,調睡前可用的配方,在睡眠是盡力去做到放鬆肌肉;放鬆身心;增加血氧;調理內分泌為方向。 同時也很慶幸自己當時有讓個案做精油抓周,覺得個案自己抓周可以帶給芳療師更多調油靈感與方向,在抓週的過程,個案也能透過自己抓到的精油,對配方產⽣更深刻的連結,個案會覺得,我⾃⼰的⼿透過潛意識抓到的油,⼀定也能更針對現階段的⾝體狀況進⾏改善。覺得精油抓周可以帶給個案正向的心理暗示,是很好的調油參考方式。
後續在蒐集回饋時,很⾼興個案的回饋是正向的,我認為⾃律神經失調與內分泌,恐怕是需要⻑期調理的問題,雖然後續沒有收到個案跟家⼈狀況是否有好轉的回饋,但也很確信⾃⼰的配⽅在這段期間⼀定是對個案有所助益的配方。
文獻查證
1. 病因
自律神經失調
自律神經支配著心、肺、腸、胃,以及其他內臟器官,是一套負責維持生命基本必要機能的神經系統,包括心跳、體溫調節、呼吸、消化、流汗……。也有人將之稱為自主神經,從字義上我們可以猜出運作,並不會受大腦意志的控制,例如大腦無法下令心臟不准跳動或者跳快些、跳慢些。 然而棘手的是,自律神經十分敏感,它雖不受大腦控制,卻很容易受到情緒、外部刺激等影響,進而出現運作不正常的情況。
自律神經的組成有「交感神經」與「副交感神經」,兩者作用通常是相反的,會配合身體狀況自動相互調節,例如交感神經促進血管收縮,副交感神經促使血管舒張。就特性來說,交感神經類似加油,副交感神經類似煞車。自律神經失調時就像是法拉利的油門碰上捷安特煞車,兩者無法相互調節,久而久之身體就會出現各種大大小小不協調的症狀。
自律神經是一套很奇妙的系統,雖然不受大腦控制,但卻很容易受到大腦作用的影響,例如緊張的時候,交感神經會亢奮;不安或憤怒的時候,交感神經和副交感神經會不規律亢奮;悲傷或情緒低落時,交感神經與副交感神經作用都會受到抑制。當我們長期面臨壓力且疲於應付時,自然有各種強烈情緒,這些都在在影響著自律神經。若是天生性格追求完美,或者過於敏感者,這樣的影響力恐怕加乘。時間一久,系統就如同失去彈性的像皮筋一樣,協調功能自然欠佳。
2. 臨床症狀
自律神經影響的部位非常多,由於它廣泛地分布於心臟、肺、食道、胃、腸、肝臟、腎臟、膀胱、生殖器等內臟,以及汗腺、淚腺、血管、氣管、骨骼肌肉等組織器官。失調時我們的身體可說從頭到腳都可能出現不適,舉凡肌肉痠痛、頭痛、頭暈、耳鳴、喉嚨異物感、皮膚發癢、心悸、胸悶、呼吸不順、腸胃功能不佳、多汗、頻尿……甚至全身倦怠、失眠、情緒低落都可能與之相關。倘若因身體不舒服就診,經過反覆檢查卻無法明確找到病因時,就要高度懷疑是否為失調所引起。
3. 治療方式
自律神經失調看專科門診是最好,而台灣各大醫療院所目前精神科、神經內科、身心科也能提供協助。實際上針對診斷而言,專業醫學背景是基本且必須,但更為重要的是醫師能理解患者的症狀。 一般來說,若嚴重的失調可以用藥調理,從中醫觀點看自律神經失調多半為「虛證」,主要關鍵在「心」,心主神明,心氣不足便會情緒不穩;此外,陰虛也與肝腎不足、肝鬱氣滯化火有關,其實都是環環相扣的。體內某些東西弱了,想要拉起來,其他部分得變強,人就處在不平衡狀態,產生種種不適。 由於自律神經失調有部分是個性使然,常發生在求好心切、易緊張的人身上,醫師只能治標,關鍵在病人要學習放鬆,才能治本。
4. 照護措施
飲食應保持中庸,減少攝取「極端」食物,如太冰、太辣、太甜、太鹹等,尤其身體處在很冷或很熱狀態時,不宜再加重負擔。例如吃完涼性水果馬上吃冰,或是天熱冒汗時又堅持喝熱水。 另有研究指出,打太極拳、靜坐冥想、腹式呼吸等,有助深層調節。運動還有提升心肺功能、強化肌力等諸多好處,爬山、散步也很好,重點在於換個環境、轉換思路,讓自律神經有調節機會。重點還是要找到可以自我調適放鬆讓自律神經調節機制可以修復的方式。
芳療措施

芳療評值
個案回饋