當初在與個案諮詢時,了解到他曾經有因為巧克力囊腫開過刀,所以每個月不管是經期來臨甚至是排卵期期間,他都會有嚴重不舒服反應,所以知道要自己找個案的第一時間,我就想到我這位同事應該就是首選囉~因為很希望可以透過我的幫助,可以幫助他緩解這些症狀,所以直接詢問他,當然還是會擔心他會不會排斥這樣的方法,畢竟他也是從來沒有使用過這樣的方式,甚至平常也沒有在擴香或是購買精油。所以他一口就答應我也是有點意外!! 調油時先避開植物性雌激素的精油,但到後期覺得狀況還ok也算用量不高,於是為了長期的荷爾蒙平衡,後期有幫他加入快樂鼠尾草當保養用油,希望症狀可以持續的調整舒緩,雖然他在第2個月就開始又痛了,於是我直接先用丁香緩解他當下的不適,也有甜馬鬱蘭可以做全面的調整,後續將持續追蹤。 不確定這樣的大膽用油會不會當他是好的,也希望在未來自己可以增加更多專業知識,用油可以更精確。
文獻查證
1. 病因:
經痛的原因主要是因為子宮的收縮,這個動作的目的是為了排出子宮內膜的血液以及其他物質,當收縮的動作過於強烈時,會壓迫到周遭的血管,使血液無法輸送氧氣到子宮,而子宮因缺氧而產生經痛,若經痛程度嚴重,還可能導致嘔吐甚至失禁的情況
2.臨床症狀:
· 主要來自下腹部的疼痛,型態可能是陣痛或像抽筋、痙攣性的疼痛。
· 月經來潮的 1~3 天前開始出現疼痛,經期前 24 小時最為劇烈,並會在 2~3 天後消退。
- 持續不間段的隱隱作痛
- 蔓延至腰部(下背)和大腿的疼痛
有些女性經痛時也會伴隨以下症狀:
- 頭痛/頭暈
- 噁心、嘔吐
- 拉肚子、腹瀉
3.治療方式:
· 非類固醇類消炎止痛藥(NSAIDs)
非類固醇類消炎止痛藥治療經痛是非常有效的,尤其是在月經開始前或開始後持續到第2天,它可透過降低子宮內壓與前列腺素濃度、減少子宮內膜和經血量來緩解經痛。對於原發性經痛,約可維持80-86%的反應率,效果比普拿疼更為顯著。
· 其他類治療藥物
乙醯胺酚(ACetaminophen)
此為單純的止痛藥,屬於非鴉片類鎮痛劑(Analgesic、Nonopioid),市面上常見藥品如普拿疼、泰諾(Tylenol)等,可作用於腦中樞神經訊號而阻斷疼痛傳導,具鎮痛解熱的功效,適用於頭痛或其他急性疼痛如肌肉筋骨痛、續發性經痛等,特別是適用於對NSAIDs有禁忌症的人。
COX-2選擇性抑制劑(Cyclooxygenase,COX)
此類藥品具有COX-2選擇性作用的特點,因而降低了由COX-1受體抑制引起的胃腸道副作用。儘管有些初步數據顯示COX-2有治療原發性經痛的功效,但其功效並未明顯優於NSAIDs,故建議將此藥用於不能耐受NSAIDS或是有NSAIDS禁忌症的患者。
口服避孕藥
口服避孕藥含有合成黃體激素,可抑制排卵和預防前列腺素的產生,進而使子宮內膜變得比較薄,而較薄的子宮內膜含有相對少量的花生四烯酸(ArAChidonic ACid),可以減少經血量及緩解疼痛。雖然口服避孕藥尚未被FDA核准用於經痛,然而對於需要避孕的經痛婦女而言,具有雙重預防功效,是一個合理且不錯的選擇。此外,口服避孕藥也可以作為嚴重或頑固性經痛的輔助治療。
3. 照護措施:
● 營養食物:當經痛難耐時,攝取營養價值高的食物,對於症狀緩解會更有幫助。
例如含有維生素E、B1、B6、鎂、鋅及 Omega-3 脂肪酸的食物,可以緩解肌肉痙
攣和發炎。
- 熱敷:熱毛巾、電毯或暖暖包,熱敷可以促進血液循環,有助於減緩經痛不適。
- 運動:有些本身就有運動習慣的人,在經痛期間可能會選擇完全不運動,不過建議可以先減輕運動量至身體可接受的程度,如果疼痛難耐當然就先休息、停止運動。而沒有運動習慣的人,也可以嘗試瑜伽或有氧運動,例如游泳和慢跑,增進腦內啡的分泌,腦內啡除了有助於保持心情愉悅,更是天然的止痛藥,有助於舒緩經痛。
- 止痛藥:經痛一來有時候真的痛到無法忍耐,這時候吃止痛藥其實是最快速有效的方法。有些人會擔心經常服用止痛藥會產生藥物耐受性(Drug tolerance),但其實一個月若只有數天服用止痛藥,並不會產生耐受性的問題。一般常用的止痛藥成分大多含有:布洛芬(Ibuprofen)及乙醯胺酚(ACetaminophen),不過只有前者有消炎的功效。需要注意的是,止痛藥最好在經痛發生後盡快服用,若忍著直到疼痛加劇才服藥,藥效可能會大打折扣。
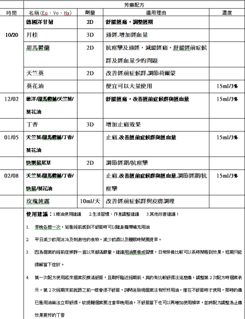
芳療措施

芳療評值
個案回饋