1.文獻查證
1. 病因
掉髮成因有哪些?
1. 遺傳性掉髮:遺傳性掉髮也就是所謂的雄性禿,家族遺傳是主要原因。亞洲人約有20%會有雄性禿的困擾!雄性禿與雄性荷爾蒙關係緊密,當進入青春期後荷爾蒙分泌激增就可能開始出現病徵了。雄性禿的產生原因是雄性賀爾蒙中的睪固酮被5α還原酶代謝為DHT,而DHT生成後會再與頭髮毛囊上的雄性荷爾蒙接受器(Androgen receptor)結合,影響毛囊合成蛋白質,讓頭髮無法順利生長,進而使毛囊萎縮而引發落髮。這狀況最初通常以M型禿開始,即前額兩側的髮際線漸漸地退後,逐漸地擴大到頭頂及髮漩的頭髮,因為頭皮上的荷爾蒙接受器分布密度不同,頭髮後枕部(後腦勺)的荷爾蒙接受器密度較低,通常是不會受到雄性禿的影響。女性雄性禿的比例較低於男性,亞洲女性約6%是雄性禿患者。當洗頭時排水孔有大量掉髮或是頭髮有變細的狀況,或照鏡時發現頭髮分線變寬變明顯,更換分線位置還是一樣很寬,這種現象很有可能是女性雄性禿!發生的機轉至今仍無法完全清楚,但毛囊萎縮的過程跟男性雄性禿一樣。女性的雄性禿與男性表徵並不同,掉髮的範圍集中在頭頂及髮漩的位置,不會全部掉光只是看起來稀疏,明顯看得見頭皮。
2. 產後大量掉髮:根據禾馨婦產科林思宏院長及徐碩澤兒科醫師指出,頭髮主要的成分是蛋白質,頭皮的毛囊細胞需要養分補充,其中包括葉酸或鐵質。由於生理機制讓懷孕的時候,身體會產生大量雌激素,延遲頭皮毛囊代謝的速率,同時延緩毛囊進入休止期。但是,產後雌激素快速下降,造成頭皮毛囊代謝的速率大增,同時間進入休止期引發產後大量掉髮。
3. 同時期大量掉髮:頭髮的毛囊因生長時間不同,進入休止期的時間也各異,所以正常人每天掉髮大約50到100根,但因為特別原因讓毛囊同時間進入休止期,造成短時間內的大量落髮。一般而言,巨大壓力事件、重病、大手術、長期服用藥物等,這些都可能讓毛囊突然一起進入休止期。醫學上將毛囊同一時間進入休止期,所引起發大量掉髮的現象分為兩種:
急性休止期掉髮:通常是指當壓力事件發生1-3個月後開始掉髮,在 6-12 個月內恢復原本頭髮密度。
慢性休止期掉髮:掉髮狀況以週期性的反覆持續 6 個月以上,稱為慢性休止期掉髮,這種掉髮原因常常是壓力持續存在或反復出現所造成的。
4. 圓形禿掉髮:民間俗稱鬼剃頭,根據統計約有2%民眾有過圓形禿的經驗,圓形禿掉髮區域通常是局部的圓形,受影響的地方頭髮會完全掉光,但毛囊仍然存在,並不是連同毛囊的整株掉髮,ㄧ般發作時間會持續幾週到幾個月。發生圓形禿的原因是由於自體免疫系統的T細胞影響頭髮正常生長週期,讓生長期的毛囊突然進入休止期;慶幸的是這種原因所引發的掉髮不會對毛囊造成永久傷害,有時甚至不需要治療也會自行復原。
5. 頭皮發炎疾病掉髮:脂漏性皮膚炎是最常發生在頭皮的發炎型疾病,也是典型發炎引起掉髮的病因,患者常會產生微黃油膩的大塊皮屑,而皮屑增生有助於細菌大量繁殖,進而造成頭皮發炎感染產生掉髮。(延伸閱讀: 脂漏性皮膚炎頭皮會有那些問題?6個日常方法有效改善並避免復發!)
6. 代謝異常掉髮:頭髮的健康與體內代謝問題息息相關,其中包括自律神經失調、缺鐵性貧血、甲狀腺疾病、多囊性卵巢症候群等問題,都有可能引起掉髮,這些病因都需要就醫做更進一步的檢查。
2. 臨床症狀
每株頭髮都像是各自運作的生命體,就像人的生老病死一樣,頭髮也有自己的生長週期。亞洲人平均約擁有10~15萬根左右的頭髮,而在同一時間點下,每根頭髮都各自處於不同的生長週期。(毛囊生長期、衰退期、休止期可參考這篇文章的說明)
在正常狀況下,頭頂的毛髮處於生長期(Anagen)的約佔 90%,衰退期(Catagen)約佔 1%,休止期(Telogen)約略少於10%。而休止期的頭髮中,每天約有 50-150 根頭髮掉落,這對一般人來說是正常的落髮數量。此階段「正常掉落」的頭髮,髮根處會被白色的角質結構包覆,呈現球杵狀的外觀(club hair)。肉眼看起來是白白的一個點,用手摸一下,會摸到一個小小的突起物!相對的,如果我們用外力拔掉一根正在生長期的頭髮(這時候它根本不應該掉落),會發現頭髮根部是軟軟彎曲的、黑色的組織。此外,因為毛囊在進入休止期之前,已經歷經 2-6 年的生長期,所以休止期正常掉落的頭髮是粗的(直徑至少 0.06mm),就是一般正常頭髮的粗細。但若是因為疾病的關係,讓毛囊沒有足夠久的生長期讓頭髮成長就進入休止期然後掉落,那掉下來的頭髮就會是細軟、偏短的。也因為並非每個毛囊「生病」的程度都一樣,所以掉下來的頭髮粗細、軟硬、長短也可能會不同;若是異常掉髮,通常會有以下幾種狀況
1. 落髮量增加
2. 頭皮可視範圍變大
3. 髮質脆弱變細變軟
4. 髮際線後退
3. 治療方式
頭皮的皮膚狀況
是否有頭皮紅癢、脫屑、毛囊發炎、傷口…等狀況。這些狀況不一定跟落髮有關,不過可能是合併有其他皮膚的問題。也會檢查看看落髮的區域是否保留有「毛囊的開口(follicular ostia)」,也就是頭髮應該從頭皮長出來的出口。舉例來說,如果是疤痕組織,就會看不到這個結構。假設看不到這個出口,那就代表期待這個區域再長出頭髮的機會微乎其微了。
落髮區的頭髮健康狀況
落髮區域的分佈及頭髮的密度,評估落髮的原因及受影響的程度。最簡單的方法是用梳子把頭髮一排一排梳開,觀察頭髮的間距是否變大了,也可以把落髮區的密度跟健康的頭髮拿來做比較,就會知道落髮狀況嚴不嚴重了。再來就是觀察頭髮的粗細、軟硬、長度、形狀、以及是否容易斷裂。
皮膚鏡檢視
有些醫療院所備有皮膚鏡。皮膚鏡是手持式的放大設備,可以更清楚地檢查頭髮的質地、形狀、跟頭皮的狀況。
頭髮拉扯試驗(Hair pull test)
用拇指、食指及中指一次抓住 50-60 根頭髮,從頭皮的地方一路穩定向上拉著頭髮,滑動到髮稍處。過程中如果有多於 6根頭髮被拉扯下來,就代表落髮的狀況是持續進行中的。而拉扯下來的頭髮可以再在皮膚鏡底下判斷是屬於何種落髮的原因。
皮膚切片、血液學檢查
如果以上方法都沒辦法確定落髮的原因,皮膚切片會是最準確的方法。有時後會需要搭配抽血檢查,可以提供更多的診斷資訊。
用藥方式的治療
1. 代謝異常性掉髮 可以用血液學檢查、超音波檢查等方式確認病因後,再針對病情用藥治療,解決異常性掉髮的問題。
2. 遺傳性掉髮 可以擦含有藥用成份Minoxidil的生髮水、口服Finasteride抗雄性荷爾蒙的藥物、低能量雷射治療或植髮手術等方法,都是目前有效處理方式。
3. 圓形禿掉髮 的治療可以在掉髮的地方,做類固醇局部注射治療。
4. 照護措施
1. 適度紓壓放鬆身心,尋找並消除壓力事件,可以減少因為壓力造成的掉髮。
2. 有充足睡眠以活化副交感神經,讓生長激素大量分泌,如此有助於毛髮生長及強化毛囊,減少掉髮。
3. 保持每天運動習慣,讓血液循環系統運作良好,避免體內養分難以送達毛髮,引起掉髮。
4. 經常按摩頭皮,如此可以促進血液循環,活化頭皮及強化毛囊,增進頭皮健康
5. 注意營養均衡的飲食,辛辣、油炸食物容易引起動脈硬化等老化現象,讓頭髮無法正常吸收養分,容易讓頭髮掉落。
6. 適時補充營養素,如蛋白質、維生素B群、維生素E,鐵質及鋅等,讓頭髮可以獲得充足養分,頭皮與毛髮自然更健康。
7. 不要飲酒及抽菸。蛋白質是頭髮主要成分由肝臟負責製造,過度飲酒及抽菸會導致肝臟機能降低,間接造成毛髮狀況惡化引發掉髮。
不要頻繁燙髮、染髮。永久性染髮使用的化學藥劑及燙髮的高溫,很容易讓頭皮受到傷害,若加上頻繁燙髮、染髮時,會讓頭皮持續受傷,沒有時間恢復自我保護力
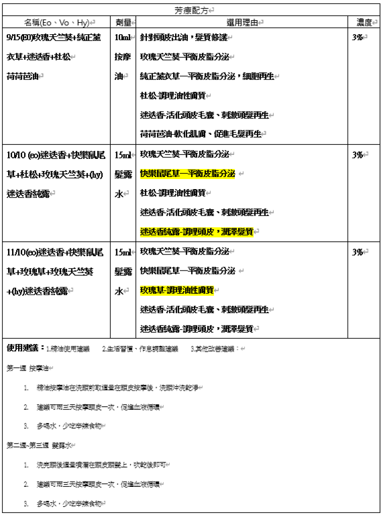
2.芳療措施

3.芳療評值
4.個案回饋