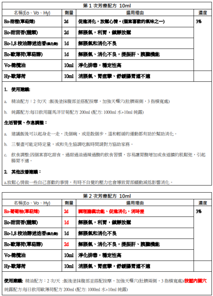
個案是全職家庭主婦,但有一身心障礙的孩子,因此要付出比一般人更多心力在照顧小孩身上。 感謝個案很有耐心的陪著我一次次嘗試,且很有好奇心的詢問。這次的個案讓我發現,當芳療師對 芳療知識和生理基礎越清楚,個案的信任感就會越高,相對配合度也會更高。也因為個案回饋,讓 我從中理解到”量身訂做”的重要性,病症的背後許多都和心理壓力有關,這個是與個案談話中要 從中抽絲剝繭才能建立起來的經驗。 第 1 次配方:以對消化系統有助益的柑橘類作主油,也是因為個案很在意用油之後對身體是否會有其 他的副作用,因而在解說過後挑選了個案日常生活中能接觸到的植物精油內容,主以緩解脹氣為 主。並請個案搭配按摩和飲用稀釋後的純露配方。 第 2 次配方:由於個案使用 5 天後覺得消脹氣的效用不明顯,但打嗝的次數增加了,因此用對消化道 更明顯效力的葡萄柚更換試試看。稀釋的純露配方繼續飲用。 第 3 次配方:個案反映腹脹的消化速度有增快,但卻有點胃食道逆流的情況,因此幫他大幅更換了配 方內容,主力以對胃食道逆流有幫助的”薑”,並請他減低咖啡飲用量和食用甜點的次數。 第 4 次配方:由於個案對薑精油氣味反應較大,因此更換了其他配方,但其實第 3 的配方效果是明顯 的,由於和個案諮詢的過程中發現,個案對於照顧小孩的壓力有些難以負荷但卻不自覺,因此喜嗜 甜食嗜反映壓力的紓解,但甜食又易造成他腸胃的不嗜,生理和心理息息相關,因此調配了對消化 系統有幫助且更能舒壓並長期使用的廣藿香,希望能照顧個案的身心平衡進而改善他的腹脹問題。
文獻查證
一、病因:
所謂胃脹氣是指患者在飲食或喝水之後,上腹部出現腫脹感及壓迫感,症狀包括噁心嘔吐或 疼痛等。許多疾病都會引起胃脹氣,包括結構性的病變(如:胃潰瘍、胃食道逆流、腫瘤、 寄生蟲感染或藥物),乃至肝臟、膽或胰臟的病變等,都是可能因素之一,另有一類胃脹氣 則是功能性病變引起的。根據 2015 年《新英格蘭期刊》的報導,胃脹氣約有 25%源自結構性 病變,75%則是功能性的問題。 腸胃脹氣是胃腸科常見的病症,只是疼痛程度不一。有時只要稍微走動一下,藉由排氣即可緩解, 但有時卻腹脹如牛的痛到難以忍受。其實就人體而言,只要空氣進入腸胃道就會製造氣體,如每日 吃進的食物本身引發的氣體,進食時伴隨吸進的空氣,每個人的腸胃道平均每天就會產生 0.5~2 公 升的氣體,但人體機制也會藉由打嗝或放屁等反應把胃腸道的空氣排掉,每天排氣次數約 10~18 次。因此若產生腸胃脹氣,多數是因製造和排出的比例落差過大所導致。 歸納如下:(1)吃東西的速度太快或邊吃飯邊說話以致於吃進太多的空氣。(2)某些食物本身就易引起 脹氣,如豆類、麥麩、蘋果、桃子、洋蔥、甘藍菜、穀類、以及地瓜、馬鈴薯等的薯類食物。乳類食 品也是一個很容易產生脹氣的食物或是體內因無法吸收乳糖而造成脹氣。 (3)缺乏鈣質營養素,鈣質 有助於神經刺激的傳達,當鈣質不足時,神經就會變得緊張、緊繃,而足夠的鈣質有助於舒緩神經, 改善胃腸蠕動不佳及脹氣的情形。 (4) 心理因素:焦慮、憂鬱及神經過敏症和功能性消化不良有 關。(5) 某些腸胃方面的疾病如腸燥症、膽囊等疾病(可能是脂肪消化不良)而導致脹氣。
二、
臨床症狀: 1.飲食或喝水之後,上腹部出現腫脹感及壓迫感,肚子絞痛、痙攣(像是腸胃被打結了一樣)2.打 嗝、放屁的次數變多,想打嗝打不出來 3.想吐(若有深咖啡色嘔吐物,就可能代表著腸胃道有 疾病甚至出血,一定要盡速就醫檢查)4.食慾不振,腹部有較明顯的脹大。 醫師辨別方式:噯氣:常源發於上腸胃道疾病,多數是因為吃進產氣食物或飲料(可借助腹部超音 波,了解肝膽胰是否有病變,內視鏡和 X 光攝影檢查上消化道來釐清病情。 b.腹脹痛:多數是消化吸收不良和蠕動功能異常,也可藉由消化液檢查或大便檢驗看潛血反應及細菌 感染;小腸小腸鋇劑攝影,大腸鏡檢或大腸鋇劑灌腸攝影等。 根據最新的羅馬 IV 標準(Rome IV criteria),功能性消化不良必須具有下列 1 個或多個症狀: 進食後腹脹、容易有飽足感、上腹痛、上腹灼熱感,並且沒有胃部結構上的異常(包括上消化 道內視鏡檢查)能解釋其症狀。功能性消化不良依其症狀特性又可分成兩大類,一是飯後腹脹 症候群,每週至少有 3 天在進食後腹脹並且(或是)容易有飽足感;二是上腹痛症候群,在進 食前或進食後會上腹痛並且(或是)有上腹灼熱感。根據統計,15.8-35%的病人會同時出現飯 後腹脹與上腹痛兩大特徵。診斷功能性消化不良,除了根據前述症狀之外,還需符合飯後腹脹 症候群或上腹痛症候群的診斷標準,並且症狀至少曾經出現 6 個月,同時持續 3 個月以上才能 確定。
三、治療方式:
1. 藥物選擇:a.消除脹氣的藥物:舒胃錠 Simethicone(Gascon)的作用為改變腸胃道中氣泡的表面張力, 讓氣泡凝聚在一起,促進氣泡排出體外。此藥只有局部物理作用,不會干擾胃酸分泌。偶有軟便、 腹痛、下痢、嘔吐、嘔氣及食慾不振等現象。 b.增加腸道蠕動藥物:此類藥物能夠促進腸道和胃部的蠕動,增加氣體排出。如:胃明朗 Metoclopramide (Promeran),除胃障 Domperidone (Domtoo),摩舒胃清 Mosapride (Mopride),可能的副 作用有腹痛、腹瀉、噁心、嘔吐等。另外塗抹薄荷油在肚臍周圍的部位,也有助於消除腹部的脹 氣。 2. 補充益生菌、乳酸菌幫助改善腸胃氣,益生菌:常見為乳酸菌(lACtobACillus),乳酸菌可以使腸內 菌叢恢復正常,進而抑制害菌的生長,減少食物醱酵產生氣體的機會,可發揮顯著的整腸作用。 藉由使用益生菌改善胃腸道菌種,治療胃脹氣的方法,通常必須經過一段時間,才能改善胃脹氣 的症狀,因為益生菌在人體中,需要時間逐漸改善體內菌種生態,進而發揮功效,所以不適用於 急性胃脹氣的治療。 3. 補充鈣質舒緩神經的功能,對於改善腸胃蠕動、改善脹氣。 治療胃脹氣的藥物有多種,每種藥物都有其獨特的作用,臨床使用上,也多能證實其療效。使 用藥物治療胃脹氣,必須了解其形成原因,進而對症下藥,方能達到最大效益 4. 芳香療法:選擇適當精油+植物油後塗抹肚臍周圍部份協助消除脹氣。
四.照護措施
1.減少食入易產氣的食物:奶類、奶製品:乳糖不耐症的患者因為缺乏足量的乳糖酶,無法完全消化 奶類當中的乳糖,在大腸內經細菌發酵會產生大量的氫氣。高澱粉食物:腸道在消化澱粉時會產生 氣體,例如:地瓜、芋頭、馬鈴薯、花生、紅白薯、南瓜、栗子。豆類、豆製品:膳食纖維含量比 較高的食物,因為身體裡面的細菌會分解膳食纖維,但是人體不會吸收,例如:豆漿、豆腐、扁 豆、豆乾、豆皮、豆花。部分蔬果:花椰菜、羽衣甘藍、韭菜、白蘿蔔、高麗菜、洋蔥、蘋果、西 瓜。較難消化的食物:糯米、玉米。經過發酵的食物:饅頭、麵包。含氣食物:含有氣泡的食物飲 料、汽水、啤酒、氣泡水等。高油脂食物、精緻食物:較難消化、停留在腸道的時間較長,發酵的 結果也會導致較多的氣體產生。口香糖 2.進食時細嚼慢嚥,而且不要一次吃得太多、太撐。 (2)平時避免喝碳酸飲料,口香糖,並且不要使 用吸管避免無形中會增加氣體的攝入。避免吸入過多的氣體至體內。 3.養成運動習慣,或在不舒服時將身體平躺,膝蓋彎曲,用雙手環抱住小腿,盡量將大腿貼近肚 子。這個動作 可以有效的幫助排氣,防止胃中的氣體堆積,平時每晚睡前都可以做一次可以保護 腸胃。 改善脹氣的飲食方法養成適度運動習慣
芳療措施

芳療評值
個案回饋