1.文獻查證
1. 病因
長期生活在壓力之下的人,常會出現自律神經失調而引起失眠,或損害到消化功能而導致胃痛,並因睡眠不佳及腸胃運作不良,而進一步損害到身體的氣機流動,讓周身及五臟六腑的血液循環出現滯礙,則津液、氣血、營養成份等無法暢達供應,就會出現疲倦感、無力感,甚至憂鬱感。且因供應不足的部位有所不同,出現的症狀也就各異,若當頭皮失養時則造成落髮,而生殖泌尿系統失養時則可能導致性功能障礙。落髮問題,除了先天遺傳因素以外,後天也常由作息不正常及情緒壓力所導致。例如長期熬夜或慣性日夜顛倒的人,或平素嗜好抽菸喝酒習慣者,都可能會影響到正常毛髮的生長。又如,工作壓力大、情緒起伏不定或長期的緊張焦慮狀態,都會影響正常生理運作,導致內分泌失調而出現掉髮。
2. 臨床症狀
掉髮的原因可分為下列幾種:
l 每天洗頭髮,過度清潔。長期導致頭皮油脂不足,皮脂腺過度分泌,反而頭皮越來越容易出油,反而易使毛囊阻塞,漸漸的毛囊不健康,變成細軟髮。而且很容易產生毛囊炎,會反覆發作不易根治。抑或是長期使用人工香精可能影響內分泌的洗髮用品,化學成分過度刺激。
l 內分泌失調,原因通常是壓力、作息不正常、飲食失調、或是疾病引起的,女生通常婦科不好,落髮的機率就較高。而皮脂腺的分泌是受內分泌影響的。可以利用精油改善皮脂分泌,進而使毛囊恢復健康,改善落髮和促進毛髮生長。
l 3.頭部氣血不足,好發在肩頸僵硬的3C使用者。當肩頸僵硬,導致頭部循環不好,常見就是偏頭痛、缺氧、思路不清晰、容易累,但很少人想到,其實也會造成落髮。可以定期按摩,放鬆肩頸。
l 4.免疫或是內在毒素藉由頭皮排毒。皮膚是身體排毒的一個管道,除了大小便和嘔吐之外。很多肝膽不好、或是脾濕的人,頭皮很容易長痘痘或是膿瘡,而免疫系統有問題的人,例如僵直性脊椎炎,就好發乾癬在頭皮。除了精油之外,植物油也是很好的輔助療法。促進頭皮排毒和新陳代謝可以用黑種草籽油和瓊崖海棠油。
l 雄性禿屬於遺傳性落髮:雄性禿的特徵是毛囊逐漸萎縮及毛髮生長週期改變,也就是說,毛囊中的第2型5α還原酶(type2 5α-reductase,簡稱5AR)會將雄性荷爾蒙(androgen)睪固酮(testosterone)代謝為二氫睪固酮(dihydrotestosterone, 簡稱DHT),一旦二氫睪酮被雄性荷爾蒙受體(androgen receptor, 簡稱AR)接受,進入毛囊細胞的細胞核內和DNA 結合,啟動一系列的細胞反應,攻擊毛囊使細胞凋亡,就會造成毛囊的成長期縮短,停留在休止期,形成毛囊萎縮而導致禿髮。同樣有此基因者,有些人會在2年禿光、有些人延至20年才禿光。最好提早透過適當養護延緩,就不會比同年齡的人看起來更老。
l 毛囊受損嚴重瘢痕性禿髮為永久性落髮:由於毛囊受損嚴重,周圍軟組織產生纖維化形成疤痕組織,已無法再生,成為永久性落髮。
l 圓禿屬於壓力或疾病性的可逆短暫落髮:例如:壓力性掉髮、自體免疫疾病等的落髮,只要找出原因,紓解壓力及尋求治療,很快地頭髮就會再長回來。
l 其他禿髮類型:像是生長期禿髮(化療)、休止期禿髮(生產後)、發炎性禿髮,以及用力梳髮、洗髮時過度拉扯等,發生比例不高。
3. 治療方式
過去落髮多為遺傳、荷爾蒙分泌所致,會從前額額角往後形成M形禿,透過服藥、擦藥能夠改善;但生理性掉髮則從頭頂開始大量落髮,為壓力、生活習慣所引起,必須透過紓壓、均衡營養才能解決。現行市售藥用生髮藥物是從治療高血壓、攝護腺肥大發現的,而目前全世界證實有效且通過嚴格的美國FDA認可生髮成分只有兩種:分別是外用的Minoxidil(落健),以及口服Finasteride(柔沛),及最近這2、3年新亮相的口服藥物Dutasteride(新髮靈)。不過,藥用生髮產品都或多或少對人體有副作用,例如含Minoxidil的藥物,有些使用者會有頭皮刺激及搔癢等副作用;而另一類含Finasteride 的口服生髮產品,常見的副作用是性慾減低、勃起功能降低、精子品質降低。身體具有強大自癒力,頭皮當然也有復原力,頭皮復原力最大關鍵就是毛囊。如果毛囊萎縮,頭髮無法按自然方式生長,就需要靠毛囊隆凸區的幹細胞。
4. 照護措施
l 頭皮愈放鬆愈健康,情緒緊張會造成交感神經異常,使頭皮緊繃,毛囊細胞增生不易;加上頭頂上方為帽狀腱膜,血液循環困難,養份本就不易送達,一旦頭皮緊繃,更是雪上加霜。每晚睡前按摩頭皮,改善血液循環,有效紓緩頭皮壓力。
l 毛囊細胞的分裂、再生都是在熟睡期,若睡眠不規律、品質不佳,都會影響毛囊細胞的健康,進而造成落髮。晚上11點到凌晨2點是最佳的熟睡時段,建議盡量提早就寢。
l 飲食均衡,少碰油炸及甜食。多補B群,可以平衡體內油脂代謝,並修復神經細胞,糙米是好選擇;礦物質鋅則可以避免憂鬱、提高免疫力,可從蚵仔、瘦肉、奶蛋中攝取。
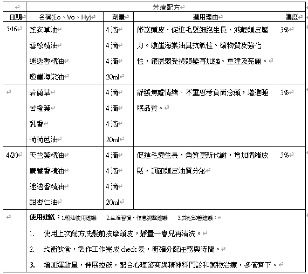
2.芳療措施

3.芳療評值
4.個案回饋