1.文獻查證
1. 病因
經前症候群原因錯綜複雜,可能是和黃體激素和雌激素比例失調有關。另外,營養不均衡(高脂肪或糖鹽過多)、維他命 B6不足、甲狀腺內分泌失調、鈣質缺乏、身心壓力、睡眠不良、環境污染等,都可能影響經前症候群的表現。
而「月經關連過眠症」的原因,月經的週期分為卵泡期與黃體期。月經到排卵是卵泡期,排卵到月經是黃體期。在黃體期,黃體素這種女性荷爾蒙在血液中的濃度會增加,使得體溫升高,和卵泡期比,身體的最高溫與最低溫差距會縮小。
人體在降溫時會想睡覺,升溫時則會清醒,但在黃體期體溫差距小的情況下,睡與不睡的分界也變得模糊,讓人容易昏昏欲睡。此外,黃體素也有催眠的效果。醫生所開的處方安眠藥中含有 γ-胺基丁酸 ,讓腦部產生想睡覺的感覺。黃體素被分解後會產生性激素孕酮代謝產物
(allopregnanolone),當中也有γ-胺基丁酸作用,它的催眠效果跟精神安定劑系列(benzodiazePine)的安眠藥一樣強。 症狀與診斷 經前一週的白天會強烈地想睡覺,月經開始後症狀就會慢慢減輕。 有經前症候群像腹痛、憂鬱、煩躁等的人,想睡覺的症狀也會特別嚴重。
2. 治療方式
A. 西醫治療:
Ø可施以口服荷爾蒙治療,但須在有經驗的婦產科專科醫師評估後進行。
Ø少數人因水腫、腹脹厲害,有時須用短期利尿劑治療,但要小心低血壓或低血鉀。
Ø抗焦慮劑:焦慮不安、煩躁易怒症狀,使用短期及低量的安全鎮定劑,是可以考慮的。
Ø低量抗憂鬱劑:有證據顯示,某些神經傳導物質失調,如血清胺等,和嚴重經前症狀候群或經前不悅症,有所相關;這類藥物在高劑量時,可做抗憂鬱劑;低量時,對經前症狀療效頗佳。這些藥物既安全又少副作用,無上癮危險,每日低量服用一陣子,再改成有經前症狀出現時再服用。是目前經前不悅症的首選有效藥物。許多門診個案,使用後療效甚佳,主要是對情緒、易怒方面有幫忙,而少數個案連水腫、嗜吃現象也有改善。而這些藥物又可間接調整荷爾蒙不平衡的分泌,一舉兩得。
B. 中醫治療:需請教專業中醫師。柴胡、益母草、當歸、芍藥及消遙散都可能有效,但個人體質仍有差異,需和醫師討論。也希望日後中西醫聯手治療,幫助更多廣大女性同胞。
3. 照護措施
A. 飲食調整:避免高脂肪、太鹹、過甜、及生冷食物。如油炸食品、咖啡、巧克力、糕餅、及冰品類。
B. 營養補充:每天可加服 1000毫克鈣片及 50 毫克維他命 B6。
C. 運動療法:每週至少三次以上,30 分鐘左右的有氧運動最佳。
D. 身心放鬆法:主要強調壓力管理技巧。各人適合方式不同。例如冥想吐納、指壓按摩、肌肉放
鬆法、意像引導法、或生理迴饋訓練等等。
E. 每日症狀記錄表:藉由自我深入了解認識,並利用認知行為技巧,控制身心穩定度。
F. 「月經關連過眠症」:通常這種情況如果不影響到生活就無大礙,可以盡量早睡早起,在白天多到戶外走走、曬曬太陽,晚上就可以有比較好的睡眠品質,睡好了就不容易想睡。如果真的累到無法上班上課也不要勉強自己,請生理假在家裡好好睡覺可以讓自己身心都比較舒適。
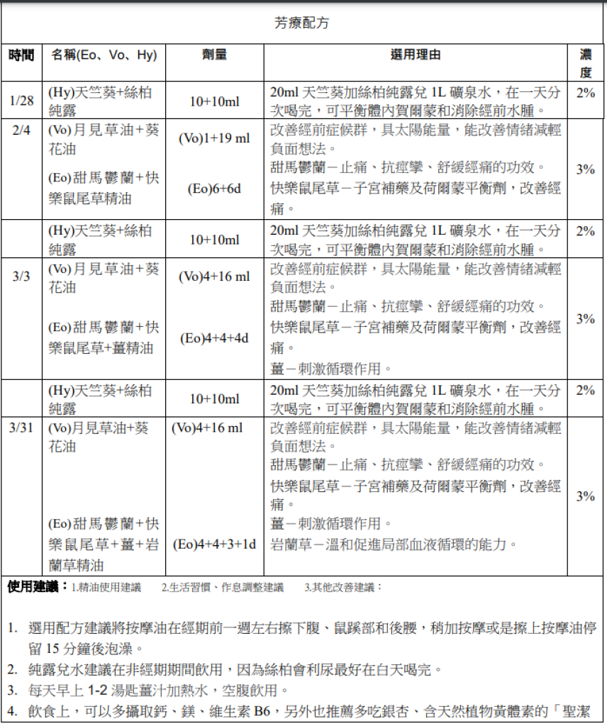
2.芳療措施

3.芳療評值
4.個案回饋
|
個案用油狀況 |
|
用油時的感覺: 個案本來沒有任何保養的習慣包括在身上擦乳液,本來擔心自己會忘記擦,也怕會很油很膩。 |
|
用油後的整體感覺: 個案在擦了油之後泡澡,對於按摩油的味道很喜歡,覺得是好聞的草味很像高級的香水,擦乾之後身體也不會油油的覺得很喜歡。 |
|
個案對芳療師之建議與感想: 本來擔心拿到很甜或聞起來太花香味道的按摩油,還好芳療師很貼心地先詢問有沒有不能接受的香味或是比較喜歡的香味類型,拿到的按摩油味道很適合我,只是在經前抹點按摩油然後泡澡,就可以有這麼好的效果,覺得芳香療法蠻神奇的。 |