1.文獻查證
1. 病因:
ADHD(注意力不足/過動症)之衝動型
2. 臨床症狀
衝動型ADHD顯示較沒有耐心,要什麼總要求立即滿足。
l 經常打斷別人說話
l 無法讓雙手安靜下來
l 想要的東西立刻就要得到
l 知道規則及後果,但仍重複犯錯
l 因為無法”先停下來想想”而惹麻煩
l 不等候指示就開始工作
l 匆促完成工作(特別是無聊的工作)
l 不花時間修改作業
l 社會技巧不成熟
l 社交上令人覺得很幼稚
l 常沒注意自身安全
3. 治療方式
l 建立對行為的自覺,預先列出目標行為
認知治療方法主要在處理當事人的想法與思考方式,而行為治療方法則是藉由環境的安排以及行為改變技術來處理當事人的行為。此方法主要適用於八歲以上的過動兒童及青少年,由於過動兒具有自我控制方面的困難,認知行為治療可教導兒童自我控制與自我管理的技巧,訓練過動兒透過自我提醒的方式,處理負面的想法與情緒,以增進其自我控制的能力,有助於改善其衝動性及人際互動。
l 有努力就該被稱讚,對孩子正當行為給予正向回應
當孩子出現好行為時,則適度地注意及給予鼓勵讚美。或可視孩子的年齡,使用不同的計分方式,酌情訂立行為契約來促進執行效力。
l 共同討論行為結果,用負向回饋去降低不好的行為
列出問題行為時,儘量不要用含糊籠統的形容詞,最好確實紀錄行為發生的時間、地點、次數、情況。列出這些不良行為使得孩子在環境適應上有哪些障礙?帶給家庭或學校的影響及壓力為何?
l 透過運動增進控制
很多運動都有增進衝動控制的效果,例如各種球類運動、直排輪,每週至少讓孩子從事3~4次這樣的運動,每次30分鐘~1小時,會有所幫助的。
4. 照護措施
l 醫學博士 Terry S. Friedmann 博士,在1999-2001年,對40名兒童中進行了精油的試驗。這項研究的結果表明,使用岩蘭草精油對於助於緩解ADHD症狀最有顯著的效果。研究中,也得到父母的反饋,稱他們的孩子在家裡的行為有所改善,在學校的表現也有所改善。 其他治療ADHD的精油包括雪松、薰衣草和薄荷。
l Suzanne Catty 在Hydrosols: The Next Aromatherapy書中表示,若適當的飲用香蜂草純露、橙花純露,對於ADHD的情緒和學習狀況,有正向的影響
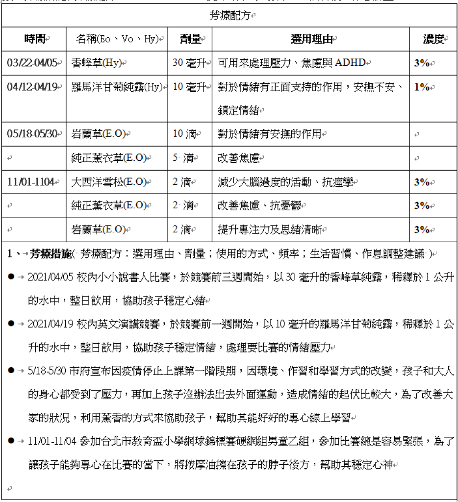
2.芳療措施

3.芳療評值
4.個案回饋
|
個案用油狀況 |
|
用油時的感覺: 對於喝純露這件事,孩子的接受度還可以,以香蜂草的接受度最高,其次是紫蘇葉純露,再來是玫瑰純露,其它的純露他就沒有那麼喜歡。 早上幫他裝稀釋的花水在水壺中,若遇到不喜歡的味道,他就會把他倒掉,重新裝新的水,所以孩子的反應是很直接的,喜歡就喜歡,不喜歡也不會將就。 |
|
用油後的整體感覺: 11月的比賽的時,是我第一次幫孩子用油,之前都是用精油香水噴在孩子的身上,原本會擔心孩子很不喜歡油擦在身上的感覺,但可能因為他很點緊張,所以沒有理會我太多,就讓我擦在他身上。另外,可能是當天的天氣比較冷,所以油擦在身上比較不會感覺黏黏的。 |
|
個案對芳療師之建議與感想: 小男生不太喜歡在身上擦東擦西,除非有一點癢了,才會擦一點乳液。不喜歡擦東西的主因,是他覺得這樣做很像女生,另外是他覺得很麻煩,所以媽媽在主動幫他擦,才有可能接受擦一些些。 |