1.文獻查證
1. 病因
跌倒、大力撞擊時,若皮膚表面沒有破皮、傷口,皮下血管也可能會因為撞擊而出現血管破裂、出血的狀況,以致皮膚出現青一塊、紫一塊的瘀血狀況,這就叫瘀青
2. 臨床症狀
在人體中微血管壁層非常脆弱的,一旦人體遭受外力撞擊或受傷就可能會造成微血管破裂,血液流到皮下組織後,會沉積在皮下組織,而在表皮層就 會呈現出青紫色的瘀斑,而造成瘀青。瘀青會經歷一個週期,您可以通過顏色區分它。
l 紅色–受到衝擊後,由於新鮮血液開始在皮膚下累積,皮膚經常立即變紅。
l 藍色,紫色或黑色–隨著血液開始失去氧氣,它會改變顏色。1至2天的瘀青可能會變成藍色,紫色或黑色,具體取決於您的膚色。
l 黃色或綠色–隨著人體開始分解血紅蛋白,在5至10天后,瘀青變成黃色或綠色。
l 黃褐色或淺褐色–在10到14天之內,青腫開始癒合時,它將變成黃褐色或淺褐色,並很快消失。
3. 治療方式
剛受到撞擊的初期建議可採冰敷,幫助傷處組織收縮,也有助血液凝結、避免瘀血範圍擴大;待患處的紅腫熱痛症狀消退後,即可改採熱敷,加速患部的血液代謝,也有助讓瘀血消散
4. 照護措施
l 撞擊後24~48 小時內都需要冰敷,每次 15 分鐘,可助於減輕不適感,如果瘀青範圍較淺且小的話,在一天內好好冰敷就可以。
l 撞到後接續的一週內,每天盡量熱敷三次,每次也是 15 分鐘就可以了,幫忙血液流離患處,讓受傷的部位更好恢復!如果不方便熱敷的時候,也可以使用暖暖包,效果也不錯!
l 在飲食方面,亞麻仁籽油、紫蘇籽油中的維生素E,是強效的抗氧化劑,能促進血管舒張、組織痊癒所必需的,可多加食用。另外,維生素C是能強化微血管、修補組織的營養素,也可以多加補充。
l 若瘀青超過一周都無減少或慢慢消退,則是不正常的表現,恐怕是有較嚴重的創傷或其他問題, 大灣健全診所家醫科王威傑醫師指出5大方向提供評估,包括了歷史、位置、用藥、營養、潛在疾病問題等.若前4種方向沒找到明顯造成瘀青的因素,就要懷疑是否有疾病或其他問題在身,盡早安排檢查。
2.芳療措施

3.芳療評值
4.個案回饋
|
個案用油狀況 |
|
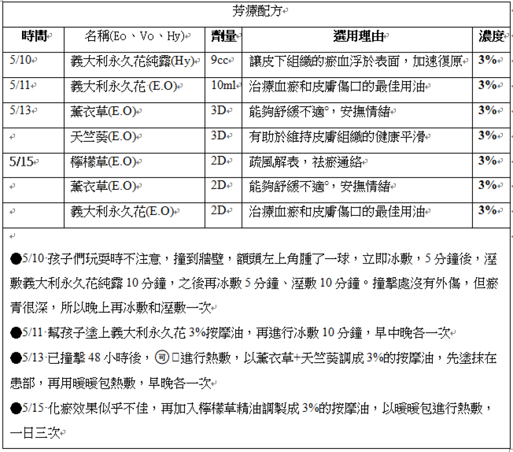
用油時的感覺: ●5/10 剛撞到的時候,孩子有一點嚇到,所以幫他冰敷和溼敷的同時,也安撫著他的情緒,並利用卡通來轉移他的注意力,讓他能好好的給我冰敷和溼敷 ●5/11 請孩子的媽媽幫小孩塗上義大利永久花3%按摩油,再進行冰敷10分鐘,原訂一日要冰敷三次,但孩子並不喜歡冰敷,所以後來只有冰敷二次,共約3分鐘左右 ●5/13以薰衣草+天竺葵調成3%的按摩油,先塗抹在患部,再用暖暖包熱敷,因為暖暖包溫度比較穩定,比較不會太燙,孩子可以一邊看電視一邊敷,所以執行的狀況比較好 ●5/16 孩子的媽媽覺得化瘀效果似乎不佳,所以再以檸檬草+薰衣草+義大利永久花調製成3%的按摩油,並以暖暖包進行熱敷,3天後,效果顯著,腫起來的地方沒過幾天就都消退了 |
|
用油後的整體感覺:孩子對於油的接受度高,但不喜歡冰敷、熱敷和按摩,所以就單純依賴精油的吸收和自癒能力。第一次問孩子下次撞到還要不要用精油,他回答不要,但第二次問又回答要,所以表示其實孩子還是喜歡精油的 |
|
個案對芳療師之建議與感想:錄音檔中,但因孩子比較小,所以部份由媽媽代答 |