1.文獻查證
1. 病因
當感冒或咽頭炎時病毒常會跑到支氣管,而引起急性支氣管炎,心臟及肺部正常的人在幾天內就會恢復正常。急性氣管炎是由於主氣管及大支氣管受細菌感染所引起,往往是由傷風感冒開始,而演變成急性氣管炎。引起急性氣管炎的細菌大部分是過濾性病毒。急性⽀氣管的發炎反應是暫時性的,當感染或刺激物消失,發炎反應也會慢慢緩解。但反復發作之急性⽀氣管炎若治療不當,可能演變為慢性⽀氣管炎。慢性⽀氣管炎若治療不當,可能引起續發性⽀氣管擴張症、慢性肺氣腫等疾病。過敏可能是引起慢性支氣管炎的重要原因,同時它也是重感冒或流行性感冒的併發症。
2. 臨床症狀
急性支氣管炎也可能有感冒的症狀,急性⽀氣管炎的症狀通常出現上呼吸到感染的四⾄五天後,包括乾咳或是有痰之咳嗽、輕微發燒、疲倦、胸悶或胸口不適、呼吸有雜音、呼吸道黏液過多(最常見);症狀通常會在一週內緩解,但咳嗽症狀也可能難以消除、持續數週,由肺裡咳出來的痰呈黃色或灰色,其他包括喘不過氣來、喘鳴,胸部還可能會痛,咳嗽時更痛。
3. 治療方式
由於大都是病毒引起,並無針對病毒的療法,祇有減緩症狀的療法。治療急性氣管炎的方法包括適當的休息、停止吸煙、多飲水和服用阿斯匹靈等藥物。如果痰色轉黃或綠,而多日也不退燒,便是病情惡化的現象,患者須馬上就醫。
4. 照護措施
1. 補充足夠的水分。水分可稀釋痰液使痰液較好咳出。
2. 服用止痛退燒藥物或是止咳藥物幫助症狀緩解。必要時服用化痰藥或是支氣管擴張劑來改善呼吸道暢通。
3. 呼吸濕暖的空氣,以維持氣管的濕潤。濕暖的空氣可幫助化痰並減輕發炎的現象。
4. 衣著要保暖,並且儘量臥床休息。
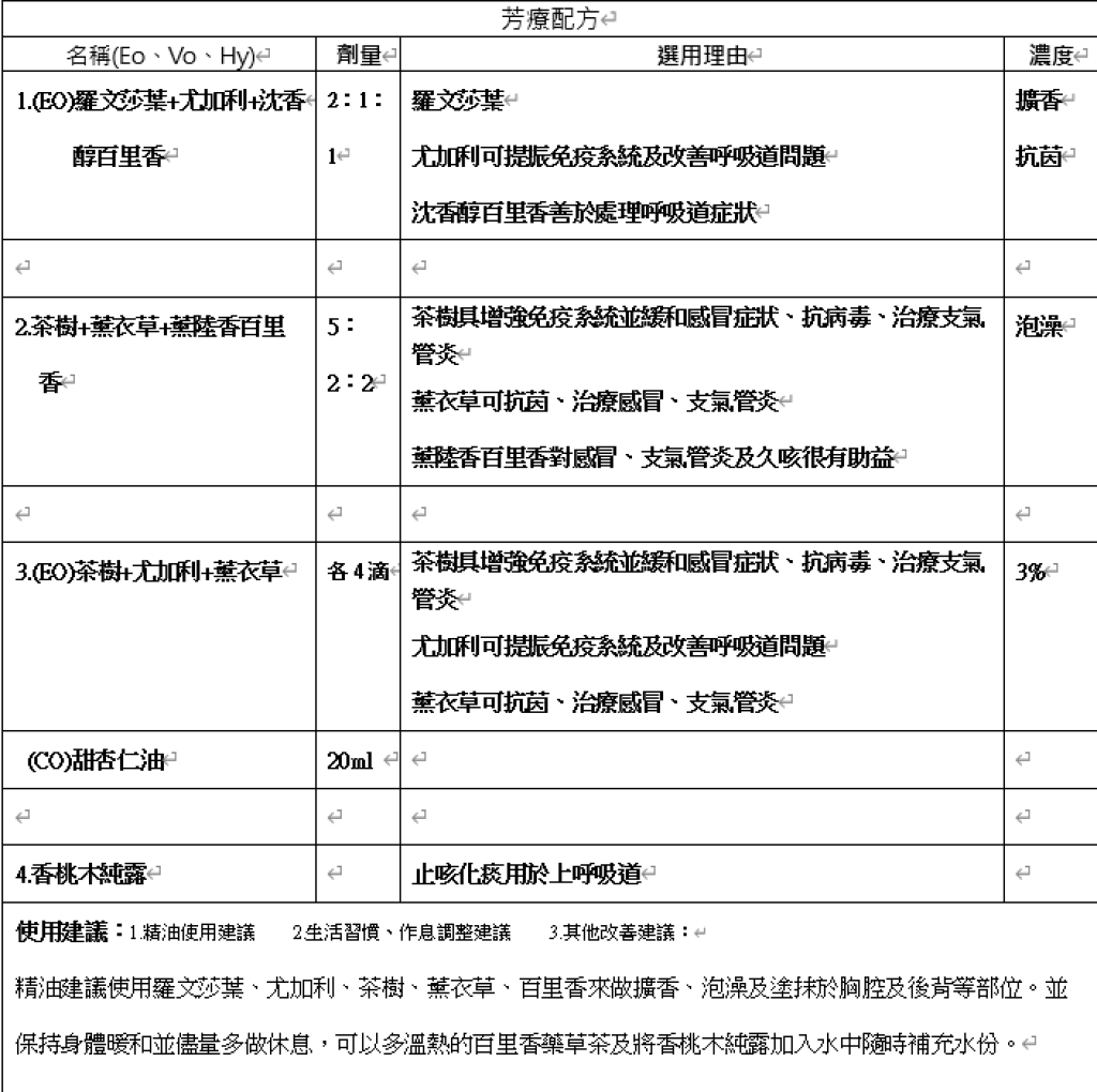
2.芳療措施

3.芳療評值
4.個案回饋
發表檔案下載